Veel gestelde vragen - ik huur
We blijven deze rubriek aanvullen met jullie meest gestelde vragen, maar neem zeker een kijkje bij onze trefwoordenlijst A-Z waar je per trefwoord een antwoord op je vraag kan terugvinden.
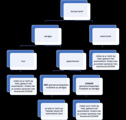
Heb ik recht op sociaal tarief?
Ik ben al 10 jaar huurder van Dijledal. Mijn kinderen zijn het huis uit en nu woon ik alleen in een woning met 3 slaapkamers. Ik zou hiervoor een boete moeten betalen. Klopt dit?
De vergoeding zal pas aangerekend worden als je 2 geschikte aanbiedingen weigert. Je wordt per brief geïnformeerd over de toepasselijke procedure.
Voor het jaar 2024 bedraagt de vergoeding 35€ per overtollige slaapkamer per maand.
Ik heb een huurovereenkomst van bepaalde duur. Ik ben volle eigenaar van een woning geworden ingevolge een erfenis. Kan ik blijven huren?
Bestaande huurders die tijdens hun contract volledig eigenaar worden, moet binnen het jaar na de verwerving ervan verkopen of vervreemden. Als dat door omstandigheden niet lukt (erfenisregelingen kunnen een geruime tijd in beslag nemen) kan je vragen om deze termijn te verlengen. Gebeurt dit niet, dan moet je de sociale woning verlaten.
Ik heb een huurovereenkomst van bepaalde duur. Ik ben pas 1/4 volle eigenaar van een woning geworden ingevolge een erfenis. Kan ik blijven huren?
Ja, gedeeltelijke eigendom telt niet meer mee. Wie een deel van een woning of bouwgrond bezit (bijvoorbeeld via erfenis of schenking), mag dat aandeel houden en toch sociale huurder of kandidaat blijven. Je hoeft dit aandeel dus niet te verkopen of weg te schenken.
Ik heb een huurovereenkomst van bepaalde duur. Moet ik de woning verlaten na 9 jaar?
Na 9 jaar wordt de huurovereenkomst telkens automatisch verlengd voor 3 jaar, tenzij er een opzeggrond is.
De opzeggronden zijn:
- Het gemiddelde inkomen van de laatste 3 jaar is hoger dan 125% van de inkomensgrens;
- De woning is onderbezet.
Ik heb problemen om de huur te betalen. Wat kan ik doen?
Wanneer je problemen hebt om de huur te betalen, bespreek dit dan tijdig met de financiële dienst. Je moet voor de 10de dag van de maand je huurprijs betalen. Je stort het juiste bedrag met de juiste betalingsmededeling op de rekening van Dijledal. Het nummer van de betalingsmededeling vind je terug op je huurprijsberekening. Het gemakkelijkste is om via een doorlopende opdracht te betalen. Dijledal werkt niet met een domiciliëring.
Ik huur een woning samen met mijn meerderjarige zoon. Mag hij blijven wonen als ik verhuis?
Neen, je bent de referentiehuurder. Je zoon is bijwoner. Hij heeft geen woonrecht. Dat wil zeggen dat hij de woning moet verlaten.
Ik huur samen met mijn meerderjarige dochter een appartement met 2 kamers. Ik sta op de wachtlijst omdat we liever in een huis willen wonen. Kan zij de hoofdhuurder worden als wij aan de beurt zijn voor een andere woning?
Ja, dat is mogelijk. Omdat je geen voorrang hebt, doorloop je dezelfde wachttijd als kandidaat-huurders die geen huurder zijn van Dijledal. Hou er wel rekening mee dat de nieuwe huurovereenkomst van bepaalde duur zal zijn.
Ik sta ingeschreven voor een andere woning. Hoe lang moet ik nog wachten?
Dat is onmogelijk te zeggen. Wij kunnen je alleen maar ongeveer zeggen hoelang het nog duurt. Daarvoor kijken we naar de laatste persoon die een woning heeft gekregen, hoelang die heeft moeten wachten.
Wachtlijsten zijn altijd momentopnamen. Soms zijn er mensen die voorrang krijgen of schrijven mensen zich uit. Daardoor wordt de wachtlijst langer of korter.
Ik woon al 33 jaar bij Dijledal. Als ik verhuis naar een andere woning van Dijledal krijg ik dan een contract voor een bepaalde duur?
Neen, de tijdelijke contracten zijn niet van toepassing voor huurders die een huurovereenkomst hebben van onbepaalde duur en verhuizen naar een andere woning van Dijledal. Zij krijgen opnieuw een huurovereenkomst van onbepaalde duur.
Mijn buurman is verhuisd en ik zou graag in zijn huis gaan wonen. Kan dit?
Neen, je kan niet kiezen voor een bepaalde woning. We moeten rekening houden met de voorrangsregels, inschrijvingsdatum, de keuze. De kandidaat die het hoogst gerangschikt staat, krijgt de woning aangeboden.
Mijn dochter is tijdelijk terug thuis komen wonen. Moet ik dit laten weten?
Elke wijziging in je gezinstoestand moet je onmiddellijk aangeven, ook als gaat het om een tijdelijk verblijf.
Mijn echtgenoot en ik gaan uit elkaar. Wie kan in de woning blijven wonen?
Dat moeten jullie zelf bepalen of laten bepalen door de rechtbank. Diegene die de woning verlaat, moet de huurovereenkomst opzeggen met een aangetekende brief. De huurprijs wordt aangepast na de adreswijziging van de vertrekkende partner.
Als er een aanvraag loopt om te verhuizen naar een andere woning, kunnen jullie vragen om dit dossier op te splitsen.